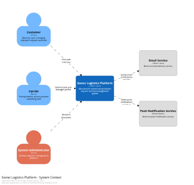
Complete C4 model for the Gonec microservice-based logistics platform
Public workspace
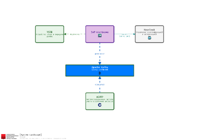
Системная архитектура
Public workspace
Enterprise Data Management Platform - Master Data Management System
Public workspace
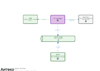
Автоматизированная Система Управления Производством (АСУПР) для учета потребления ресурсов.
Public workspace
Архитектурная модель шины Kafka
Public workspace